首页
期刊介绍
投稿指南
写作指南
编委会
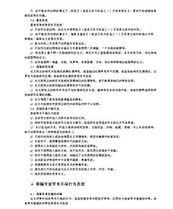
伦理法规
通知通告
联系我们
English
在线办公系统
更多>>
专家审稿系统
编辑办公系统
作者投稿系统
在线期刊
更多>>
网络首发
摘要点击排行
被引频次排行
本期栏目
高级检索
过刊浏览
全文下载排行
总库检索
更多>>
公告栏
更多>>
第25届世界石油大会中国专辑发布暨第二届能源科技期刊前沿热点交流会1号通知
关于召开“第二届非常规油气与新能源技术研讨会”的通知
关于第35届全国天然气学术年会的通知
关于召开“第二届能源科技期刊(非常规能源高效勘探开发)交流会”的通知
第三届碳达峰碳中和背景下勘探开发技术创新与发展研讨会会议通知
关于第34届全国天然气学术年会征文通知
第八届全国大学生测井技能大赛闭幕式暨颁奖典礼在东油举行
关于举办“第二届勘探开发技术创新与油气田高质量发展研讨会”的通知
我刊入编2023年版《中文核心期刊要目总览》
《大庆石油地质与开发》新能源报道方向 征稿启事
CO2捕集、利用与封存(CCUS) 专辑征稿简则
关于召开“2024年非常规油气与新能源技术研讨会”的通知
关于“第二届碳达峰碳中和背景下勘探开发技术创新与发展研讨会”报到通知
关于举办“第二届碳达峰碳中和背景下勘探开发技术创新与发展研讨会”的通知
我刊入选2021年版中国科技核心期刊
下载中心
更多>>
“中国知网”优先数字出版授权书
论文保密证明及版权转让协议
作者信息确认表
2025年1-6期封面目录
2024年1-6期封面目录
2023年1-6期封面目录
阅读小程序
更多>>
数据库收录及获奖
更多>>
友情链接
更多>>
中国知网学术不端检测系统
国际知识资源总库
协同期刊采编平台
中国知网
访问量统计
访问量:304801
日访问量:25
期刊学术不端行为界定